Prévention et lutte contre les violences et harcèlement sexistes et sexuels
Le Festival Premiers Plans souhaite clairement affirmer son engagement envers tous ses employé·es, prestataires, bénévoles, participant·es, invité·es, partenaires, etc., quant à la prévention des violences sexistes et sexuelles, ainsi qu’à toute forme de discrimination.
La direction du Festival est tenue légalement de prévenir, protéger et réagir face à toute situation de violence et harcèlement sexiste et sexuel impliquant un·e de ses employé·es ou une personne dont elle a la responsabilité directe (bénévole, stagiaire, travailleur·euse indépendant·e). Est considéré comme illégal tout comportement se rapportant à l’outrage sexiste, au harcèlement sexuel, aux violences sexuelles et sexistes, à l’emprise, à l’agression sexuelle et au viol. Ces termes font l’objet de définitions précises présentes dans le code pénal. Ces actes sont illégaux et donc justiciables pénalement. (Voir les définitions ici)
Au-delà de la responsabilité légale de l’association, nous souhaitons que chacun·e soit respecté.e et en sécurité dans le cadre de notre Festival. La mise en œuvre de la charte contre les VHSS s’inscrit dans une politique globale de sensibilisation et de lutte contre les discriminations : racistes, sexistes, validistes, homophobes, transphobes etc.
Que faire si je suis victime ou témoin ?
Trois personnes référentes "Prévention harcèlement et violence à caractère sexiste et sexuel" ont été nommées et dûment formées. Vous pouvez choisir de vous adresser à l’une d’entre elles, indistinctement. Elles seront vos premières interlocutrices si vous êtes victime ou témoin d’un comportement inapproprié à caractère sexiste ou sexuel.
Hélène Chabiron / Jumaï Laguna / Arnaud Gourmelen
Mail : signalement@premiersplans.org
(Une réponse sera donnée dans un délai maximum de 48h après réception du mail)
La direction du Festival s’engage à :
-
Tout mettre en œuvre pour faire cesser et sanctionner tout propos ou comportement de violence sexiste et/ou sexuelle au sein du Festival.
-
Mettre en place une procédure en cas de signalement. Cette procédure, conforme au Kit du Collectif 50/50, est détaillée dans cette charte dans la partie dédiée.
-
Adopter les mesures nécessaires. Selon la gravité des faits, les conséquences pourraient aller jusqu’à l’exclusion des événements du Festival ou un licenciement pour faute grave.
Par ailleurs, en complément éventuel, il existe une cellule tierce créée par Audiens, d’écoute et de soutien de victimes ou de témoins de viol, de harcèlement sexuel, de violences sexistes et sexuelles.
Téléphone : 01 87 20 30 90 du lundi au vendredi, de 9h à 13h et de 14h à 18h.
Mail : violences-sexuelles-culture@audiens.org
Vous pouvez les contacter à tout moment, en précisant votre nom, prénom et numéro de téléphone.
Procédure
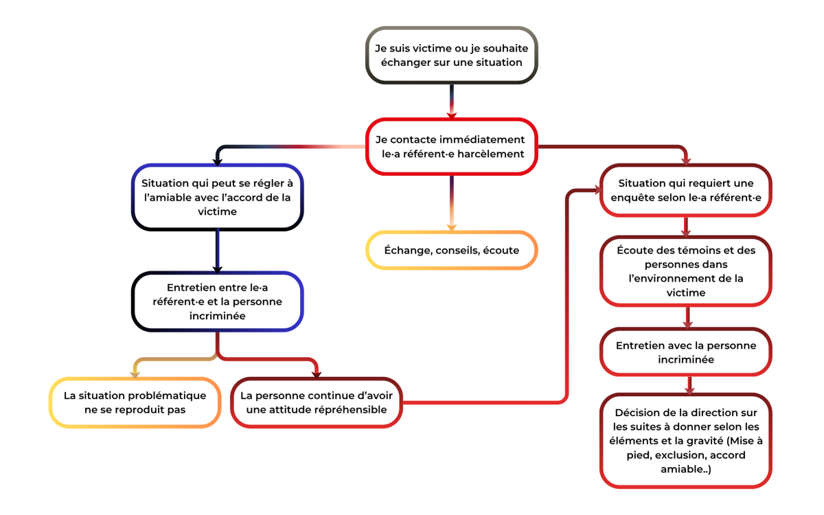
Le schéma suivant illustre et résume les différentes étapes suivant le signalement d’une situation inappropriée et les différentes issues possibles.

1 - Protéger la victime présumée
En cas de signalement, le·a référent·e aura une posture d’écoute, de bienveillance, de soutien et d’accompagnement. Iel donnera systématiquement suite à vos demandes et avec votre accord, informera la direction du Festival[1]. Le·a référent·e considérera le point de vue de la victime comme véridique. Même si les faits exposés n'engagent pas le lancement d'une procédure, la situation demeure une source d'inconfort et de probable souffrance. Une première audition de l’auteur·ice du signalement puis de la victime (si elle n’est pas à l’origine du signalement) se tiendra afin d’échanger sur les faits rapportés. Le·a référent·e proposera une première qualification des faits (voir définitions ici) et orientera la victime vers les cellules d'écoute dédiées (accompagnement psychologique, information sur les recours judiciaires).
Dès la réception d’un signalement (écrit ou oral), notre priorité sera de faire cesser la situation. Si la victime souhaite rester anonyme vis-à-vis de la direction du Festival, le·a référent·e l’accompagnera vers des cellules d'écoute dédiées. Elle devra en informer la direction en protégeant l’anonymat, sans pouvoir toutefois mener d’entretiens exploratoires, ni prendre des mesures restrictives. Si la victime ne sollicite pas l’anonymat vis-à-vis de la direction, la procédure décrite ci-dessous s’appliquera.
[1] Il est évidemment entendu que si un·e membre de la direction ou un·e référent·e est mis·e en cause, cette personne sera mise à l'écart de la procédure suivante jusqu'à l'enquête
2 - Réaliser des entretiens exploratoires
L’examen des éléments déjà existants permettra une première analyse des faits, qui seront alors signalés à la direction puis explorés dans le cadre d’une série d’entretiens, menés avec bienveillance et neutralité, dans des lieux sécurisés :
-
Entretiens avec les témoins éventuels, de manière distincte, menés par au moins un·e référent·e et éventuellement une personne de la direction.
-
Entretien avec la personne mise en cause, mené par la direction accompagnée d’un·e référent·e, pour lui demander sa version des faits. Un compte rendu écrit sera rédigé comprenant les informations et éléments nécessaires au suivi de la procédure.
-
Des mesures conservatoires de protection des victimes pourront être prises le temps des entretiens exploratoires (par exemple, éviter que la personne incriminée ne puisse entrer en contact avec la victime).
3 - Appliquer des sanctions et/ou prendre des mesures conservatoires adaptées aux conclusions des entretiens
Si les entretiens établissent que le fait relève d’une violence sexiste et/ou sexuelle
Selon la gravité des faits avérés, la direction du Festival statuera dans les plus brefs délais sur les mesures à prendre pour protéger la victime et décidera des sanctions proportionnées qui seront appliquées. À titre d’illustration, un·e membre, salarié·e, bénévole ou stagiaire du Festival pourra recevoir un blâme voire être mis à pied, ou encore un· festivalier·ère en faute pourra être restreint·e ou exclu·e des évènements du Festival. Pour rappel, tout employeur a l'obligation de prendre toutes dispositions nécessaires en vue de prévenir les faits de violence sexiste et sexuelle et de harcèlement sexuel, d’y mettre un terme et de les sanctionner. Comme nous sommes dans un Festival, les personnes incriminées évoluent le plus souvent dans leur cadre professionnel. La direction du Festival pourra en ce sens informer l’employeur de la personne incriminée des signalements qui lui ont été faits.
Si les entretiens ne permettent pas d’établir que le fait relève d’une violence sexiste et/ou sexuelle
Dans cette situation, il n’est pas possible de prendre des mesures de sanction à l’encontre de la personne mise en cause. Cela étant, un suivi de la situation pourra être mis en place pour éviter d’éventuels agissements inappropriés. À titre d’exemple, nous pourrons éviter que la personne incriminée puisse entrer en contact direct avec la victime présumée en lui refusant l’accès à certains lieux. Si les faits relèvent d’une autre violence que sexiste ou sexuelle (violence physique, harcèlement moral, discrimination, etc), la direction du Festival est également en mesure d’appliquer les mesures qu’elle estimera nécessaires.
Si les entretiens établissent que le fait n’est pas avéré
Les protagonistes ne devront pas subir les effets de la situation. À moins que les entretiens déterminent la mauvaise foi et/ou l’intention de nuire, la victime (réelle ou supposée), les témoins et les personnes ayant signalé les faits ne subiront aucune mesure de la part du Festival.
Précision importante
La présence de témoins n’est pas une condition nécessaire à la mise en œuvre de la procédure. Si vous êtes témoin d’une situation problématique, venez nous en parler : parfois les victimes n’osent pas parler et les situations peuvent s’aggraver. Les témoins peuvent témoigner d’une ambiance, de choses vues même en dehors de l’acte répréhensible en lui-même, ou de confidences de la part de la victime. Si vous avez le moindre doute ou la moindre question, ne restez pas seul·es et venez nous en parler.
Nommer pour savoir et pour prévenir : quelques définitions
Prenez bien connaissance de tous les termes indiqués ci-dessous et de leur définition pour une meilleure compréhension des enjeux.
Harcèlement sexuel
Action de harceler en actes ou en paroles. Fait d’imposer à une personne, de façon répétée, des propos ou des comportements à connotation sexuelle qui portent atteinte à sa dignité ou d’user de pressions pour obtenir un acte de nature sexuelle (délit). Le harcèlement sexuel est une violence fondée sur des rapports de domination et d’intimidation, interdite et punie par la loi. Le harcèlement sexuel au travail est puni de manière plus spécifique. (Article L1153-1 du Code du travail, Article 222-33 du Code pénal, Jurisprudence de la Cour d’appel d’Orléans (2017), Directive européenne : 2002/73/CE)
Violences sexuelles
Les violences sexuelles se définissent comme étant tout acte sexuel, toute tentative d’acte sexuel, tout commentaire ou avance de nature sexuelle dirigés à l’encontre d’une personne et sans son consentement. Elles portent atteinte aux droits fondamentaux de la personne et sont interdites par la loi et sanctionnées pénalement.
Violences sexistes
Tout comportement lié au genre d’une personne, qui vise à porter atteinte à sa dignité ou à créer un environnement intimidant, hostile, dégradant, humiliant ou offensant est considéré comme sexiste. (Article L1142-2-1 du Code du travail, Article 6 bis de la loi de 1983, Article 33 de la loi de 1881)
Outrage sexiste
Propos sexiste qui porte atteinte à la dignité ou crée un environnement dégradant. (Article 621-1 du Code pénal)
Emprise
L’emprise psychologique se caractérise par différentes étapes qui mènent progressivement à la dépendance affective et à la prise de pouvoir du·de la manipulateur·ice sur sa victime. C’est souvent un préalable aux violences sexuelles qui pourront ensuite être considérées comme consenties, ce qui n’est généralement pas le cas.
Agressions sexuelles
Une agression sexuelle se produit lorsqu’une atteinte sexuelle est commise avec violence, contrainte, menace ou surprise. Cela peut inclure des attouchements. Pour qu’il y ait une agression sexuelle, il doit y avoir un contact physique entre la victime et l’auteur·ice des faits. L’agression sexuelle ou la tentative d’agression sexuelle sont punies des mêmes peines, même si elles sont commises par le·a conjoint·e de la victime. (Article 222-22 du Code pénal)
Viol
Le viol désigne tout acte de pénétration sexuelle, de quelque nature qu’il soit, ou tout acte bucco-génital, commis avec violence, contrainte, menace ou surprise. (Article 222-23 du Code pénal)
Le viol est une atteinte sexuelle commise sans le consentement de la victime. Il n’est pas nécessaire qu’il y ait des violences physiques pour qualifier un acte de viol. Le viol ou la tentative de viol est un crime, interdit et puni par la loi, même s’il est commis par le·a conjoint·e de la victime.
Pour aller plus loin
Vous pouvez consulter les liens suivants, ou vous trouverez toutes les coordonnées et les ressources qui vous seront utiles dans une situation de violences sexistes et sexuelles :
-
Le livre blanc : Guide pour la prévention et la lutte contre le harcelement sexuel et les violences sexistes et sexuelles dans l’audiovisuel et le cinéma
-
Le kit de prévention : Kit utile pour prévenir les VHSS, pour signaler ou réagir en tant que victime ou témoin, et pour traiter les situations à risque et les signalements de VHSS
Vous pouvez consulter ici le tableau des critères de discriminations. (lien)
Premiers Plans vous encourage à télécharger l'application APP-ELLES, une application qui vous permet d'alerter rapidement vos proches et de contacter les services de secours, les associations et toutes les aides professionnelles disponibles autour de vous si vous êtes victimes ou témoin de violences sexistes et sexuelles. Vous y trouverez également un ensemble de ressources et de fiches utiles sur ce sujet.
APP-ELLES : Google Play - App Store
3919 : Numéro d’écoute, d’information et d’orientation destiné aux femmes victimes de violences sexistes et sexuelles (appel gratuit)